IPA 60
Realizare practica
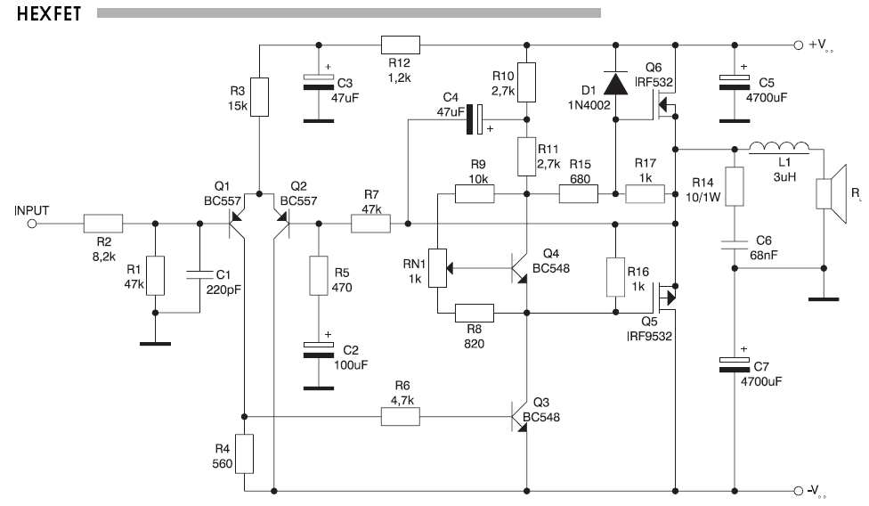
Schema electronica
Simulari PSPICE
Analiza tranzitore cu parametrii VAMPL pentru sursa de semnal VS: 50m,100m,150m,200m,250m,300m
Analiza de curent alternativ (raspunsul in frecventa):
IPA 60
Realizare practica
Schema electronica
Simulari PSPICE
Analiza tranzitore cu parametrii VAMPL pentru sursa de semnal VS: 50m,100m,150m,200m,250m,300m
Analiza de curent alternativ (raspunsul in frecventa):