• Fri. Apr 17th, 2026

MIKROELECTRONICA

Blog pentru pasionații de electronică și nu numai

Generator de semnal dreptunghiular cu NE555

ByStefan

Dec 16, 2010 #electronica

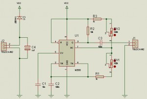
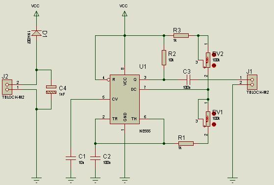
Generator de semnal dreptunghiular cu NE555

Cablaj:

By Stefan

Leave a Reply

Your email address will not be published. Required fields are marked *

*

This site uses Akismet to reduce spam. Learn how your comment data is processed.