ce rol au cele doua 1n4148 de la intrare…de protectie? ma intereseaza sa fac aceasta schema sa pot masura frecv in circuite cu tensiuni mari( circuite pe tuburi pe tuburi), am vreo sansa? Ma puteti ajuta cu o schema a circuitului de intrare?
Multumesc anticipat
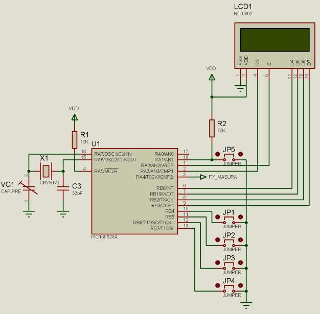
Va salut cu respect . Sunt Remus , din Giurgiu , am realizat aceasta schema ,functioneaza f bine , dar pana la30 Mhz in masurare directa . Ce as putea sa fac sa masoare pana la 50 Mhz ? sa fie din soft ? sau mai este o ” chichita ” ? de unde as putea cumpara si un prescaler U664B ( BS ) sau alt prescaler . Daca ma puteti ajuta va multumesc mult si o bere buna . Am folosit un fisier .hex de pe net . poate i-mi atasati fis. hex folosit de dvs . Va multumesc anticipat .
Buna ziua si Hristos a Inviat!
In primul rand trebuie stiut ce etaj de intrare folositi? Daca semnalul provine de la un oscilator cu iesire TTL atunci se poate “injecta” direct in PIC. Problema poate fi de la .HEX, PIC (rar!) sau amplificatorul de pe intrare. Fara prescaler am masurat frecvente de 48MHz (oscilator monolitic) si fara etaj-ul de intrare conectat. Zilele astea va recomand o persoana pentru prescaler, trebuie sa-i cer acordul, si postez .HEX-ul cand reusesc sa-l gasesc prin calculator.
Numai bine.
Salut. Se poate si fisierul hex? Multumesc.
Ati mai gasit hex-ul? Mi-ar fi util intr-o aplicatie.
Multumesc.
Imi puteti trimite hex-ul pentru frecventmetru?
Ms.
ce rol au cele doua 1n4148 de la intrare…de protectie? ma intereseaza sa fac aceasta schema sa pot masura frecv in circuite cu tensiuni mari( circuite pe tuburi pe tuburi), am vreo sansa? Ma puteti ajuta cu o schema a circuitului de intrare?
Multumesc anticipat
Va salut cu respect . Sunt Remus , din Giurgiu , am realizat aceasta schema ,functioneaza f bine , dar pana la30 Mhz in masurare directa . Ce as putea sa fac sa masoare pana la 50 Mhz ? sa fie din soft ? sau mai este o ” chichita ” ? de unde as putea cumpara si un prescaler U664B ( BS ) sau alt prescaler . Daca ma puteti ajuta va multumesc mult si o bere buna . Am folosit un fisier .hex de pe net . poate i-mi atasati fis. hex folosit de dvs . Va multumesc anticipat .
Buna ziua si Hristos a Inviat!
In primul rand trebuie stiut ce etaj de intrare folositi? Daca semnalul provine de la un oscilator cu iesire TTL atunci se poate “injecta” direct in PIC. Problema poate fi de la .HEX, PIC (rar!) sau amplificatorul de pe intrare. Fara prescaler am masurat frecvente de 48MHz (oscilator monolitic) si fara etaj-ul de intrare conectat. Zilele astea va recomand o persoana pentru prescaler, trebuie sa-i cer acordul, si postez .HEX-ul cand reusesc sa-l gasesc prin calculator.
Numai bine.