• Sat. Oct 18th, 2025

MIKROELECTRONICA

Blog pentru pasionații de electronică și nu numai

Controler antena motorizata – radio auto

ByStefan

Aug 14, 2016 #Brushed-DC-Motor
Brushed-DC-Motor

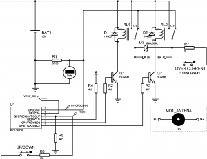
   Controlerul a fost conceput pentru mecanismul existent al sistemului de ridicare / coborare a antenei autoturismului Cielo.

   La atingerea capetelor de cursa, al mecanismului antenei, curentul prin motorul cu perii creste exponential. Acest lucru determina oprirea motorului (cu o intarziere de 200ms).Daca din anumite motive (motor defect, ax melcat rupt, roata dintata defecta …) oricare din limite nu este atinsa intr-un timp de ~25sec atunci motorasul se opreste. Timpul de oprire este ajustabil doar prin modificarea software-ului.

   Semnalul de re/activare a starii de ridicare / coborare a mecanismului provine de la casetofonul autoturismului, firul marcat cu ANT.

   In functie de necesitati se poate adapta si pentru alte sisteme similare fara modificari majore, reglajul limitelor de cursa se realizeaza cu ajutorul unui semireglabil multitura.

Schema controler antena Cielo
Schema controler antena motorizata

Firmware PIC12F629: Controler antena Cielo 12F629 v1.2

Un articol excelent despre controlul motoraselor de CC: http://webdelcire.com/wordpress/archives/1269

Robot Zero 2012. Driver de motores.

By Stefan

One thought on “Controler antena motorizata – radio auto”
  1. Buna ziua
    Cum as putea avea mai multe detalii referitor la realizarea acestei scheme? As vrea sa inteleg cum se poate programa PIC12F629 si unde se conecteaza R4

Leave a Reply

Your email address will not be published. Required fields are marked *

*

This site uses Akismet to reduce spam. Learn how your comment data is processed.